Bring your ideas to life
PrePackaged.AI is your AI design partner for effortless presentations, websites, social media posts, and more—so you can focus on what you do best. Creative content at the speed of light that helps you skip the blank page and create brilliance in a flash.
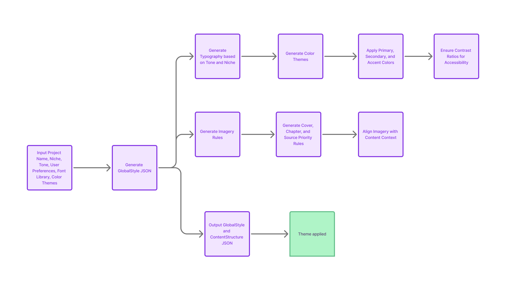
I architected the full-stack platform that powers this creative revolution, integrating 20+ AI models for highest-quality output and building a comprehensive design system with 100+ themes. The platform enables users to start with an idea, paste in an outline, or import existing content to generate shareworthy content instantly.
20+
AI models for highest-quality output.
100+
Professional themes and templates available.
The global design software market is experiencing unprecedented growth, with AI-powered tools becoming essential for businesses and creators. Traditional design processes are time-consuming and require specialized skills, creating a barrier for many who need professional-quality content.
While design tools exist, most require significant learning curves or lack the intelligence to understand user intent. PrePackaged.AI bridges this gap by combining advanced AI with intuitive design principles, making professional content creation accessible to everyone.
Skip the Blank Page, Create Brilliance in a Flash
The platform revolutionizes content creation by eliminating the dreaded blank page syndrome. Users can start with an idea, paste in an outline, or import existing content. The AI then intelligently processes this input to generate compelling, professional-quality designs that maintain brand consistency and visual appeal.
Shareworthy Content, Wherever You Need It
PrePackaged.AI doesn't just create content—it creates shareable assets. The platform supports multiple export formats including PPT, PDF, PNG, and Google Slides. Users can publish as a website or social post, or share as a link. Built-in engagement tracking provides valuable insights into content performance, helping users optimize their creative strategy.
So What's the Tech?
Advanced AI orchestration system that intelligently routes content through specialized models based on format and style requirements. Sophisticated brand management engine that maintains visual consistency across all generated assets. Multi-format export pipeline that ensures pixel-perfect output across presentations, websites, and social media platforms.


"The editor works like magic. Manu has really spent a lot of time perfecting the AI integration, and he is very hardworking and committed. His technical vision transformed our concept into a reality that exceeded expectations, creating a tool that truly understands design intent while maintaining brand consistency."